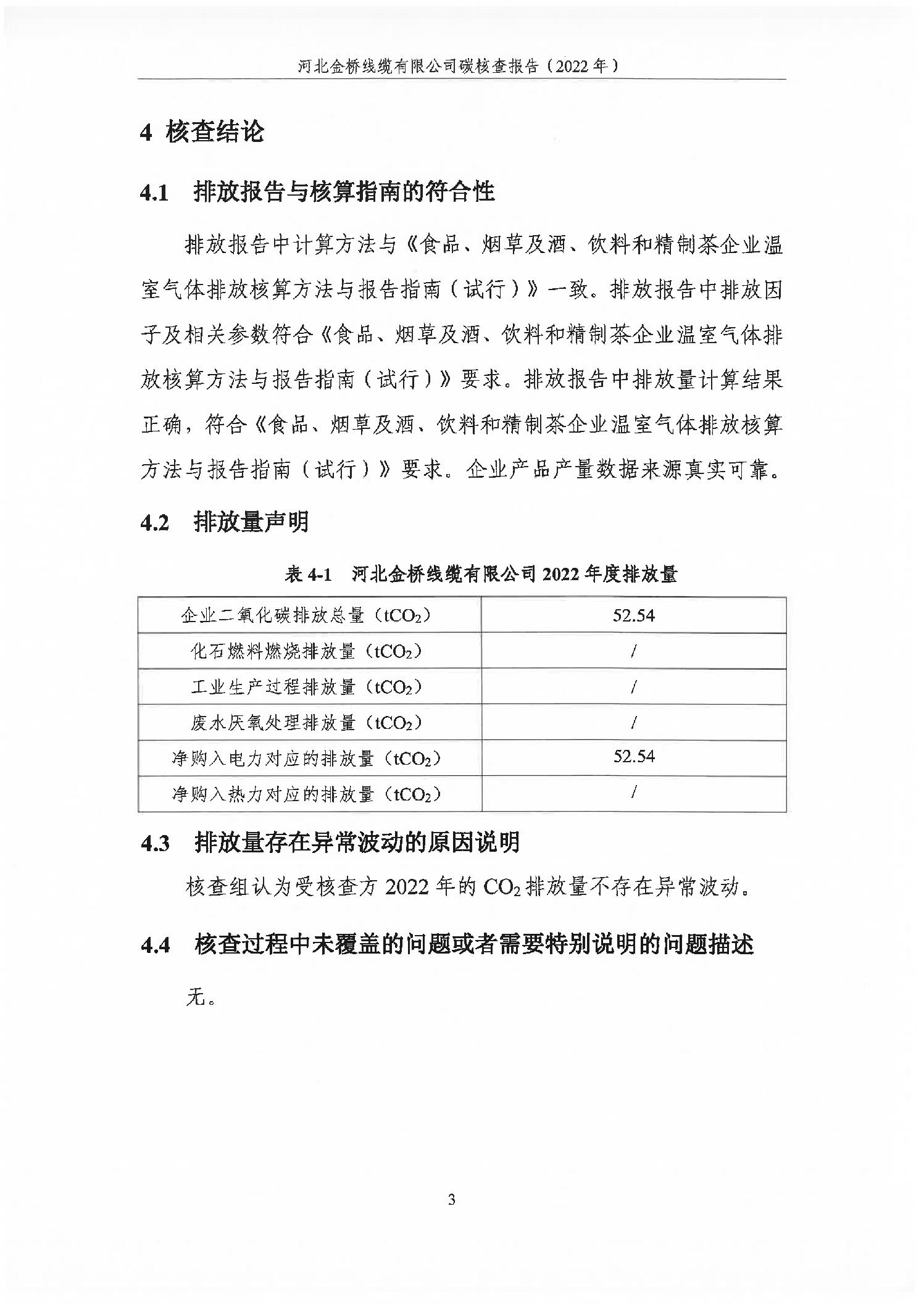
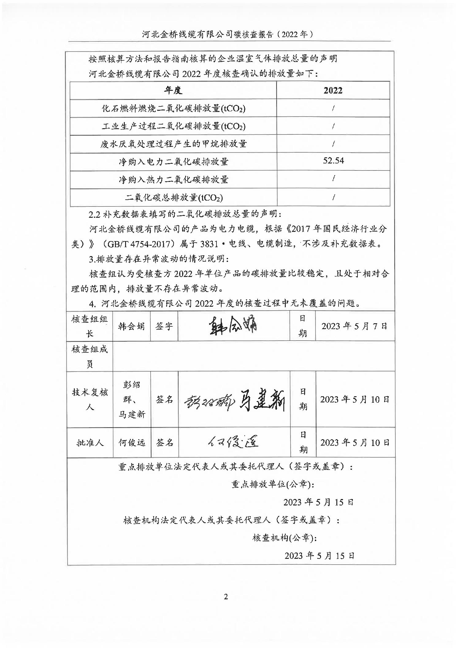
中文版
English
【概要描(miao)述】
【概要描述(shù)】
掃二(èr)維碼用手(shou)機看
地(di)址:河北省(sheng)河間市沙(sha)河橋鎮工(gong)業區 手機(ji):0317-3863668 電話:0317-3862299 郵箱(xiāng):[email protected]
網址:www.coollife.cc
版權(quan)所有:河北(bei)荆州大鼎环保设备有限责任公司(AI智能站) 冀ICP備2021014702号-1 網(wǎng)站建設:中(zhong)企動力石(shí)家莊